服务学生超400万人次!爱诺斯儿童青少年视力及常见病监测预警系统为近视防控破难局
2021年的钟声敲响,我们满怀憧憬,罗振宇在“时间的朋友”跨年演讲中,也给自己的“眼睛”做了部署,“我今年48岁了,去年植发了,今年要不要把近视眼手术做了?这事儿得跟家里人抽空讨论一下。”
(一)国家出手,明确近视防控的职责和任务

在想摘取近视眼镜的人群中,罗振宇并不孤单,时间拨回到2020年7月高考后的首日,一些眼科医院近视手术的接诊量超去年同期两倍,有些眼科医院当日接诊超300人,均是刚刚走下考场的学子们。为何有如此强的需求?
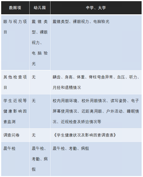
据2020年《中国眼健康白皮书》数据:2018年全国儿童青少年总体近视率为53.6%。其中6岁儿童为14.5%,小学生为36.0%,初中生为71.6%,高中生为81.0%,大学生为90%以上。目前,我国近视人数已超6亿。基于视力对国民健康的制约,国家出手!2018年起,从顶层设计到八部委联合发文,明确各口的职责和任务,强调各省级人民政府主要负责同志要亲自抓近视防控工作,并对儿童青少年的近视防控给出具体目标:到2023年,力争实现全国儿童青少年总体近视率在2018年的基础上每年降低0.5个百分点以上,近视高发省份每年降低1个百分点以上。到2030年,实现儿童青少年新发近视率明显下降、视力健康整体水平显著提升,6岁儿童近视率控制在3%左右,小学生近视率下降到38%以下,初中生近视率下降到60%以下,高中阶段学生近视率下降到70%以下。
(二)爱诺斯儿童青少年视力及常见病监测预警系统为近视防控破难局
众所周知,在目前医疗技术条件下,近视不能治愈,只能被“矫正”。“早监测、早预警、早干预”是解决近视问题的关键。这“三早”正是各省市区县院校家庭等做好“近视防控”的难点所在。

市场存在的问题
在传统的学生近视防控中,面临四大压力,第一个是筛查效率低,人力和时间成本高企;第二个是数据统计难,没有相对统一的范式,数据分析压力陡增;第三个是市场混乱,干扰正常的教学秩序;第四个是干预困难,纸质报告书写粗糙且容易丢失,家长很难有效联动。在这场青少年近视防控的攻坚战中,我们如何助力政府、医疗卫生机构、学校、家庭等联防联控呢?
一、服务学生超400万人次!爱诺斯助力各级疾控部门、教育局、医疗机构打造信息化“儿童青少年视力及常见病监测预警系统”

四维一体的联动防控体系

爱诺斯的解决方案

数据直接对接国家EpiData数据库
东华软件(002065)旗下北京爱诺斯科技有限公司自主研发的“儿童青少年视力及常见病监测预警系统”实现了教育及疾控主管部门从视力及常见病筛查计划设定到任务指派、数据采集、进度管理、数据分析、质量控制、数据上报、抽样对比、监测预警,再到后期的干预及教育的统一指挥调度。有效的将传统筛查工作中的效率低、统计难、管理难、干预难四大问题一并解决。同时通过三级预警的机制,实现有效的监测和预警能力,为教育与卫生部门快速构建省、市、区县的分级监测预警和考核体系。此外,图形化的可视数据分析,直接对接国家EpiData数据库。
二、角色分工
(1)主管部门端:任务创建--选择指派单位--明确筛查时间及任务指标。主管部门,根据目标,制定任务指标与时间表,向下属单位及医疗/筛查单位指派筛查任务,可指派一家或多家。

医疗/筛查单位端:添加筛查计划--添加筛查学校--导入学生名单。医疗/筛查单位等,收到上级部门指派的任务后,开始添加筛查计划、筛查学校以及导入学生名单等前期准备工作。

学校端:给学生发放二维码--筛查现场准备--扫码筛查。学校筛查项目负责人组织学生分别领取每位学生的专属二维码后,协同筛查员布置现场,以班级为单位,由筛查员对学生进行扫码筛查。

家长端:报告查询-在线问诊--科普宣教--预约复查。家长关注公众号,绑定学生档案后,每次筛查完毕,家长都能及时收到筛查结果报告的消息推送,也可以随时自主查询孩子的筛查结果报告。与此同时,家长还可以在公众号进行在线问诊,查看科普知识/视频,以及向医疗机构预约复查。

(三)爱诺斯儿童青少年视力及常见病监测预警系统的其他优势数据会不会泄漏,数据安全怎么保证?技术水平怎么样?只能监测儿童青少年视力健康?
1、三大优势,确保技术水平可以满足任务需求。

2、可个性化定制,适应需求的变化。
系统的编码、功能和结构采用模块化设计,具有较强的易维护性和可扩展性,可根据《全国学生常见病和健康影响因素监测与干预工作方案》的制定,快速实现功能升级,适应需求的变化。

3、数据安全有保障。
爱诺斯“儿童青少年视力及常见病监测预警系统”已具备以下资质和认证:国家公安部信息安全等级保护备案证书,质量管理体系认证证书,信息安全服务资质(安全工程一级),计算机信息系统集成企业资质等。爱诺斯自成立以来,严格遵从国家《网络安全法》等合法合规要求,全方位保护用户数据安全。

爱诺斯儿童青少年视力及常见病监测预警系统的行业认可

自2018年八部委联合印发《综合防控儿童青少年近视实施方案》以来,要求针对儿童青少年进行定期(每人每年两次)视力筛查及建立视力档案健康监测干预体系。爱诺斯科技自主研发的儿童青少年视力及常见病监测预警系统已为全国多省市区县教育局、疾控中心、医疗机构、学校、家长提供了信息化基础设施建设支撑,已在全国22个省试点应用或落地实施,共计服务机构500余家,服务学生400余万人次。
(五)人工智能干预方案


随着人工智能技术的发展,在近视干预方面,我们提供专业且多元化的干预选择,包括教室的智慧改造,通过无闪屏可调光、智能读写器、光线传感器、座椅改造、墙面改造、智能窗帘、地板改造等全方位优化学生用眼环境;以及通过智能可穿戴设备随时监测儿童青少年的体温、用眼距离、坐姿以及户外活动时间等。
(六)爱诺斯致力于“近视防控”信息化基础设施建设

“儿童青少年视力及常见病监测预警系统”是由东华软件(002065)旗下北京爱诺斯科技有限公司研发的。爱诺斯科技是国家高新技术企业、中关村高新技术企业、腾讯生态企业、北京眼视光学会理事单位、中国医学装备协会理事单位。公司与北京大学医学部共同成立AI人工智能联合实验室,开展AI人工智能在眼视光领域的技术研究与应用。典型研究成果有基于图像分析的屈光检测技术、基于大数据拟合的视力筛查及数据分析等技术。
今日中国·版权声明
本网站所收集的部分公开资料来源于互联网,转载的目的在于传递更多信息及用于网络分享,并不代表本站赞同其观点和对其真实性负责,也不构成任何其他建议。本站部分作品是由网友自主投稿和发布、编辑整理上传,对此类作品本站仅提供交流平台,不为其版权负责。如果您发现网站上有侵犯您的知识产权的作品,请与我们取得联系,我们会及时修改或删除。
本网站所提供的信息,只供参考之用。本网站不保证信息的准确性、有效性、及时性和完整性。本网站及其雇员一概毋须以任何方式就任何信息传递或传送的失误、不准确或错误,对用户或任何其他人士负任何直接或间接责任。在法律允许的范围内,本网站在此声明,不承担用户或任何人士就使用或未能使用本网站所提供的信息或任何链接所引致的任何直接、间接、附带、从属、特殊、惩罚性或惩戒性的损害赔偿。
【特别提醒】:如您不希望作品出现在本站,可联系我们要求撤下您的作品。邮箱 sunny@chinatodayclub.com





